REVIEWS

Construction of Cysteine Fluorescent Probes and Their Applications in Pathological Examination

  • Zhaozhou Li a ,
  • Yafang Xie a ,
  • Jian Tao b ,
  • Xuebing Wei a ,
  • Lele Li a ,
  • Yajuan Li a ,
  • Jiamin Tang a ,
  • Huawei Niu , a, * ,
  • Xiujin Chen a ,
  • Hongli Gao a ,
  • Fang Li a ,
  • Huichun Yu a ,
  • Yunxia Yuan a ,
  • Shaobin Gu a ,
  • Huaibin Kang a ,
  • Xiaofei Sun a ,
  • Guoyan Ren a ,
  • Ying Wu a
Expand
  • a Henan International Joint Laboratory of Green Food Processing and Quality and Safety Control/National Safety Education Demonstration Center for Food Processing and Safety, College of Food and Biological Engineering, Henan University of Science and Technology, Luoyang, Henan 471000
  • b Key Laboratory of Rapid Detection and Smart Supervision Technology for Food Safety, State Administration for Market Regulation/Henan Institute of Food and Salt Industry Inspection Technology, Zhengzhou 450003

These authors contributed equally to this work

Received date: 2024-10-30

  Revised date: 2025-01-03

  Online published: 2025-02-07

Supported by

Special Fund for Scientific Research in the Public Interest from Luoyang City(2202021A)

Scientific and Technological Research Project of Henan Province(242102411001)

Natural Science Foundation of Henan Province(202300410121)

National Natural Science Foundation of China(31701694)

National Natural Science Foundation of China(U1504330)

Entrusted Horizontal Technology Development Project of Henan University of Science and Technology, Henan Province(20240139)

Entrusted Horizontal Technology Development Project of Henan University of Science and Technology, Henan Province(20230120)

Abstract

As a reducing biothiol, cysteine participates in the redox process in cells and plays an important role in maintaining cellular homeostasis and organismal health. Previous studies showed that the occurrence of many diseases was often accompanied by changes in the level of cysteine in the body. Therefore, real-time monitoring of changes in cysteine content in the body is of great significance for the prevention and treatment of diseases. Traditional methods for the detection of cysteine in biological samples have strict test conditions and poor biocompatibility. The fluorescent probe developed based on fluorescence imaging technology possesses the advantages of high specificity, strong tissue penetration and non-invasiveness, and can recognize real-time quantitative monitoring of cysteine in organisms. In this review, the construction strategies, recognition mechanisms and applications of cysteine fluorescent probes in the field of medical testing are summarized, specifically involving Parkinson’s disease, Alzheimer’s disease, liver injury, arthritis, depression and diabetes, and the signal response and biological applications of fluorescent probes in the development of these diseases are analyzed. It will provide more accurate measurement methods and diagnostic methods for human health and disease research, and also provide new ideas and methods for the development of fluorescent probes.

Cite this article

Zhaozhou Li , Yafang Xie , Jian Tao , Xuebing Wei , Lele Li , Yajuan Li , Jiamin Tang , Huawei Niu , Xiujin Chen , Hongli Gao , Fang Li , Huichun Yu , Yunxia Yuan , Shaobin Gu , Huaibin Kang , Xiaofei Sun , Guoyan Ren , Ying Wu . Construction of Cysteine Fluorescent Probes and Their Applications in Pathological Examination[J]. Chinese Journal of Organic Chemistry, 2025 , 45(7) : 2335 -2349 . DOI: 10.6023/cjoc202410024

半胱氨酸(Cysteine, Cys)是由蛋氨酸转化而来的具有很高生物活性的分子, 为含硫的α-氨基酸之一[1]. 在动物体内是从蛋氨酸和丝氨酸经过胱硫醚合成, 在植物和细菌中经过3'-磷酸腺苷-5'-磷酸硫酸和亚硫酸还原生成硫化氢, 再与O-乙酰丝氨酸或丝氨酸反应而生成[2]. 正常细胞中半胱氨酸的浓度30~200 μmol/L, 在蛋白质合成、代谢和解毒过程中起着关键作用[3-5]. 它可以充当抗氧化剂, 保护细胞免受自由基的损伤, 参与人体氧化应激并维持动态平衡[6]. 生物体内多种疾病的发生都伴随着半胱氨酸的变化. 因此, 研发出半胱氨酸新型检测方法对于更好地理解疾病与半胱氨酸之间的关系及疾病的早期诊断和后期治疗具有重要意义.
传统检测半胱氨酸的方法, 如荧光偏振免疫分析法、质谱法、高效液相色谱法等操作繁琐、实验花费较大. 与之相比, 荧光成像技术作为一种非侵入性和无损检测方法, 具有极高的灵敏度、较快的响应速度和实时成像的能力, 对于实时追踪生物标志物并深入分析病变机理非常具有吸引力. 基于荧光成像技术设计开发的小分子荧光探针能与目标物结合, 经过电子的转移、分子内部的重排, 形成具有荧光的产物, 在一定条件下可发射出荧光信号, 由于荧光探针灵敏度极高、响应速度较快、检测限较低, 常被用于分析物痕量的定性、定量和定位分析.
本文系统地总结了用于识别半胱氨酸的荧光探针在多种疾病发展过程中成像的研究进展, 并根据多种疾病模型(帕金森、阿尔兹海默病、肝脏损伤、关节炎、抑郁症和糖尿病)对荧光探针进行分类, 详细讨论了探针的构建策略、光学特性、响应机制及生物应用, 为开发识别半胱氨酸的荧光探针, 更好地诊断和治疗相关疾病提供新思路.

1 半胱氨酸荧光探针的构建策略

为了满足生物学应用的要求, 用于检测半胱氨酸的荧光探针应在识别半胱氨酸后有明显的信号变化, 首选开或关型荧光响应模式, 以减少背景噪声, 最大程度地提高分辨率; 其次, 荧光基团应该具有优异的光稳定性、高荧光量子产率, 并能以极好的选择性和灵敏度快速响应. 此外, 理想的荧光探针应具有极好的生物相容性和较深的组织穿透性, 便于复杂应用场景中靶标的高分辨识别. 最后, 探针的试用尽可能少地使用有机溶剂, 以避免对生物分子的功能造成一定的损害. 基于上述要求, 可以选择特定的基团作为荧光探针的识别位点, 保证荧光探针能达到选择性检测的效果, 并且可以通过改变不同的响应位点来实现探针在半胱氨酸检测过程中的信号变化, 还可以通过修饰荧光探针功能基团靶向某一特定的细胞器, 实现生物体器官、组织、细胞甚至细胞内部半胱氨酸的可视化识别与监测(表1).
表1 半胱氨酸荧光探针的构建策略与生物应用

Table 1 Construction strategies and biological applications of cysteine fluorescent probes

Serial number Construction strategies Biological applications Reference
1 With acrylate as the responsive site and naphthalimide as the fluorophore Targeting the endoplasmic reticulum and recognizing cysteine [7,8]
2 With coumarin derivatives as the responsive sites Detecting cysteine in vivo [9,10]
3 The chlorine atom on the probe is substituted by a thiol group, followed by an intramolecular rearrangement, resulting in fluorescence emission Enabling cysteine imaging in HepG-2 cells and zebrafish [11]
4 With thiobenzoate as the responsive site and aminoquinoline dye as the fluorophore Detecting cysteine production during stress responses [12]
5 With the disulfide ester moiety as the response site and quinoline derivative as the fluorophore Detection of cysteine level fluctuations in living cells and zebrafish [13]
6 Using 2,4-dinitrobenzenesulfonyl group as the response site to react with cysteine Monitoring Hg2+-induced cysteine fluctuations in living cells [14]
7 Using α,β-unsaturated acetylcarbazole as the fluorescent group, thiol as the response site, and methyl carbitol as the lysosome-targeting group Detection of endogenous cysteine level changes under oxidative stress in living cells [15]
8 With the red dye HDM as the fluorescent group and SBD-Cl as the response site Tracking cysteine fluctuations under Cu2+/ H2O2-induced redox imbalance [16]

2 基于半胱氨酸荧光探针的组织病理学研究

2.1 阿尔兹海默症和帕金森

阿尔茨海默症(Alzheimer’s disease, AD)和帕金森(Parkinson’s disease, PD)在发病时伴有细胞内半胱氨酸含量的变化, 但是他们之间具体存在什么样的关系尚不清楚. 常见的半胱氨酸定量分析方法, 如荧光偏振免疫分析法(Fluorescence polarization immunoassay, FPIA)、酶免疫分析法(Enzyme immunoassay, EIA)、酶循环分析法(Enzymatic cycling assay, ECA)[17-19]和液相色谱法(High-performance liquid chromatography, HPLC)[20-22]等, 通常需要繁琐的样品预处理过程、昂贵的酶促免疫原料以及操作复杂的仪器. 荧光探针具有极强的特异性、良好的生物相容性以及较深的组织穿透能力, 在生物检测领域应用前景广阔. 因此, 研发生物体内半胱氨酸的荧光探针对于阿尔兹海默病和帕金森病的前期诊断及后期治疗具有重要意义.
通过改变荧光探针的识别位点和响应基团可以设计具有不同发光性能和识别特异性的探针. 如以花青素衍生物作为响应基团, 丙烯酸酯作为反应位点可以设计具有识别半胱氨酸的双光子荧光探针1 (Scheme 1), 丙烯酸酯部分与半胱氨酸发生共轭加成反应形成硫醚. 随后通过分子内环化生成花青素衍生物, 发射红色荧光并生成环酰胺副产物. 探针1与半胱氨酸在15 min内完成反应、荧光增强51倍、检测限低至24.1 nmol/L; 优异的样品三维成像能力、深层组织穿透性并可以最大限度减少样品光损伤[23-30]的能力使其能够在细胞水平和发炎的小鼠模型中, 检测深部组织中的内源性和外源性半胱氨酸的含量变化. 更重要的是, 在内毒素脂多糖诱导的氧化应激小鼠模型中, 可以实现生物组织中半胱氨酸的可视化成像[31]. 随着研究的深入, 发现半胱氨酸、同型半胱氨酸(Homocysteine, Hcy)和谷胱甘肽(Glutathio- ne, GSH)内部以及他们与阿尔兹海默症和帕金森病之间存在一定的联系, 但具体的生物学过程和发病机制尚不清楚. 构建具有多位点识别的荧光探针2 (Scheme 2), 将极大地促进对半胱氨酸、同型半胱氨酸以及谷胱甘肽与阿尔兹海默病和帕金森病之间的理解. 有研究以香豆素作为响应基团, 利用内部的N,N-二甲基丙酸取代基抑制分子内电荷的转移, 通过正丁基硫基增加非辐射衰变, 同时作为屏蔽单元, 防止探针与其他基团发生副反应. 探针2在半胱氨酸、同型半胱氨酸以及谷胱甘肽存在时, 能够在456、542、514 nm处做出响应, 且荧光信号分别增强1100倍、1300倍、200倍, 检测限分别低至0.2、0.5、8.0 nmol/L; 优异的光稳定性、热稳定性以及血脑屏障穿透性使其在小鼠组织和体内进行荧光成像(图1). 首次为半胱氨酸、同型半胱氨酸和谷胱甘肽与阿尔茨海默症和帕金森病之间的关系提供了直接证据, 为阿尔兹海默病和帕金森疾病的早期预防与诊断提供临床依据[32].
图式1 荧光探针1的结构及其作用机理

Scheme 1 Structure of fluorescent probe 1 and its mechanism of action

图式2 荧光探针2的结构及其作用机理

Scheme 2 Structure of fluorescent probe 2 and its mechanism of action

图1 (A)正常小鼠和转基因小鼠海马组织内源性Hcy、GSH和Cys的荧光成像; (B)正常小鼠和PD模型小鼠黑质组织内源性Hcy、GSH和Cys的共聚焦荧光成像; (C)图(A)中正常小鼠和转基因小鼠海马组织内源性Hcy、GSH和Cys对应的荧光强度; (D)图(B)中正常小鼠和PD模型小鼠黑质组织内源性Hcy、GSH和Cys对应的荧光强度; (E)不同浓度Hcy/Cys对细胞内活性氧的影响; (F)不同浓度Hcy/Cys对细胞Aβ聚集水平的影响; (G) MTT法测定不同浓度Hcy/Cys处理细胞1 h后的细胞活力[32]

Figure 1 (A) Fluorescence imaging of endogenous Hcy, GSH, and Cys in hippocampal tissues of normal mice and transgenic mice; (B) Confocal fluorescence imaging of endogenous Hcy, GSH and Cys in substantia nigra tissues of normal mice and PD model mice; (C) Fluorescence intensities corresponding to endogenous Hcy, GSH, and Cys in the hippocampus of normal mice and transgenic mice in Figure (A); (D) Fluorescence intensities corresponding to endogenous Hcy, GSH, and Cys in substantia nigra tissues of normal mice and PD model mice in Figure (B); (E) Effect of different concentrations of Hcy/Cys on intracellular reactive oxygen species; (F) Effect of different concentrations of Hcy/Cys on the level of Aβ aggregation in cells; (G) MTT assay to determine cell viability of Hcy/Cys-treated cells at different concentrations after 12 h[32]

2.2 抑郁症

抑郁症患者常表现出大脑内半胱氨酸含量异常[33-34]. 此外, 半胱氨酸作为还原性生物硫醇与抑郁症的病理学机理和抗抑郁药物的作用机制有关[35]. 由于大脑的复杂性以及缺乏在活体大脑中特异性检测半胱氨酸的方法, 无法实时监测抑郁症患者体内半胱氨酸的波动. 荧光成像技术由于其优异的空间和时间分辨率, 能够监测活细胞和体内分子的动态变化[36-38]. 基于此, 设计并开发荧光探针[39-42], 用于监测体内半胱氨酸的水平波变化, 对于抑郁症的诊断和抗抑郁疗效评估具有十分重要的意义.
目前, 针对抑郁症患者体内半胱氨酸含量变化而设计的荧光探针, 常以硫代苯甲酸脂作为识别位点[43-44]. 曾有研究报道识别半胱氨酸的双光子荧光探针3 (Scheme 3), 该探针以硫代苯甲酸酯作为半胱氨酸的结合位点, 其所含有的碳硫双键可以与半胱氨酸发生特异性亲核加成反应形成稳定的五元环, 以香豆素作为荧光基团, 在443 nm处实现荧光响应并且荧光增强25倍. 该探针检测限低至0.16 μmol/L, 且特异性极强, 在100 µmol/L半胱氨酸存在时, 荧光明显增强并对谷胱甘肽、同型半胱氨酸没有响应. 探针3揭示了半胱氨酸水平与抑郁症发病进程呈负相关, 并且发现在二硫苏糖醇(Di- thiothreitol, DTT)刺激下抑郁小鼠大脑中半胱氨酸含量增加(图2). 研究发现, 氧化应激失衡导致氧化剂过量, 同样会引起抑郁症, 线粒体中半胱氨酸作为还原剂在维持氧化平衡过程中起到至关重要的作用, 有研究在硫代苯甲酸酯作为探针识别位点的基础上, 以长沙红染料作为荧光团构建近红外荧光探针4 (Scheme 4), 该探针在705 nm处对半胱氨酸做出响应, 最低检测限为0.54 μmol/L, 长沙红染料内部的N可以使探针靶向线粒, 使得探针更加精准地靶向目标物. 利用该探针, 发现抑郁症小鼠的大脑中线粒体半胱氨酸浓度降低. 更重要的是, 在三种抗抑郁药阿米替林、丙帕明、多虑平作用下, 抑郁小鼠的大脑中半胱氨酸水平发生了变化, 表明他们具有抗抑郁效果. 此外, 针对抑郁症开发的荧光探针还可以以马来酰亚胺基团作为识别位点, 以香豆素作为荧光基团构建荧光探针5 (Scheme 5). 半胱氨酸可与马来酰亚胺发生迈克尔加成反应, 形成的硫醚基团削弱光诱导电子转移过程(Photo-induced electron transfer, PET), 使探针发射荧光. 该探针也成功应用于检测抑郁模型小鼠大脑中的半胱氨酸水平变化[45].
图式3 荧光探针3的结构及其作用机理

Scheme 3 Structure of fluorescent probe 3 and its mechanism of action

图2 PC12细胞的双光子荧光图像: (A)探针4处理组, (B) Cys组, (C) Hcy组, (D) GSH组, (E) Cys和H2O2组, (F) Cys和NEM组, (G) DTT组, (H) DTT和NEM组; (I)图(A)~(D)对应的荧光强度图; (J)图(E)~(H)对应的荧光强度图[43]

Figure 2 Two-photon fluorescence image of PC12 cells: (A) probe 4 treatment group, (B) Cys group, (C) Hcy group, (D) GSH group, (E) Cys and H2O2 groups, (F) Cys and NEM groups, (G) DTT group, (H) DTT and NEM groups; (I) Fluorescence intensity plots corresponding to panels (A)~(D); (J) Fluorescence intensity plots corresponding to (E)~(H) panels[43]

图式4 荧光探针4的结构及其作用机理

Scheme 4 Structure of fluorescent probe 4 and its mechanism of action

图式5 荧光探针5的结构及其作用机理

Scheme 5 Structure of fluorescent probe 5 and its mechanism of action

目前, 对抑郁症的诊断往往会被主观意识影响, 导致诊断结果具有一定的不准确性[46]. 荧光探针作为小分子检测工具, 通过跟踪半胱氨酸并以此作为判断指标, 能够更加客观地评判患者抑郁症患病情况. 这将极大地推动抑郁症诊断和治疗领域的发展, 促进复杂生物基体中小分子监测领域的进步.

2.3 癫痫

癫痫发病主要特征是大脑内部发生氧化应激造成相关的生物成分氧化损伤[47-48], 更重要的是线粒体氧化应激很可能是癫痫发作的原因. 半胱氨酸作为生物体内重要的还原性生物硫醇, 直接调节脑内氧化应激的发 生[49]. 然而, 由于大脑的复杂性并且缺乏原位的检测方法, 半胱氨酸在癫痫患者大脑中的浓度变化和调节机制尚不清楚. 鉴于此, 研发荧光识别探针用于癫痫患者脑内半胱氨酸的检测, 对于癫痫疾病的诊断和药物治疗具有重要意义.
癫痫患者体内半胱氨酸的荧光探针构建策略中, 常常以丙烯酸酯官能团作为半胱氨酸的识别位点, 以Mito-Q作为荧光基团, 构建靶向线粒体识别半胱氨酸的近红外荧光探针6 (Scheme 6), 探针的丙烯酸酯部分可以与半胱氨酸发生共轭加成-环化反应, 之后在1,6-羟基苯基部分发生消除反应后, 在700 nm处发出明亮的荧光; Mito-Q内部含有的N,N-二甲氨基部分作为电子给体和喹啉阳离子作为电子受体. 强电子推拉作用引起分子内电荷转移效应和极大的斯托克斯位移, 提高探针的灵敏度. 该探针证实了癫痫患者体内半胱氨酸含量下降并发现抗癫痫药物姜黄素对癫痫患者大脑中半胱氨酸的水平有显著影响(图3)[50].
图式6 荧光探针6的结构及其作用机理

Scheme 6 Structure of fluorescent probe 6 and its mechanism of action

图3 (A)小鼠体内荧光成像(从上到下依次为健康小鼠、癫痫小鼠和姜黄素治疗的癫痫小鼠图像); (B)图(A)中健康小鼠、癫痫小鼠和姜黄素治疗的癫痫小鼠对应的荧光强度; (C)小鼠分离脑的荧光图像; (D)癫痫小鼠给药后海马区神经元损伤[50]

Figure 3 (A) In vivo fluorescence imaging of mice (from top to bottom, images of healthy mice, epileptic mice, and curcumin-treated epileptic mice); (B) Fluorescence intensity of healthy mice, epilepsy mice, and epilepsy mice treated with curcumin in Figure (A); (C) Fluorescence image of mouse isolated brain; (D) Neuronal damage in the hippocampus after administration in epileptic mice[50]

荧光探针由于具有明显的技术和实用优势, 在生命科学领域受到越来越多的关注. 特别是, 在近红外区激发的荧光探针相较于传统荧光探针来说具有更高的信噪比, 更深的组织穿透, 更高的时空分辨率, 更小的生物样本光损伤, 被认为最适合脑中半胱氨酸的成像, 通过开发近红外荧光探针, 监测癫痫患者脑内半胱氨酸的水平波动, 将有助于深化对癫痫发病机制的理解, 同时, 为癫痫的早期诊断和抗癫痫药物筛选及治疗提供新的依据.

2.4 关节炎

关节炎的发作常伴有线粒体内氧化应激, 在细胞中, 半胱氨酸作为一种主要的抗氧化剂, 在调节复杂的氧化还原平衡中起着关键作用[51-55]. 因此, 可以通过监测氧化应激状态下线粒体中半胱氨酸的变化来判断关节炎的发病程度. 近年来, 荧光探针广泛应用到生物分子定量检测、药物筛选和实时检测等方面, 在生命科学和医学领域受到越来越多的关注. 因此, 合理设计并开发用于检测关节炎患者体内半胱氨酸变化的荧光探针, 对关节炎的早期诊断以及后期的药物治疗具有重要的临床价值.
针对关节炎发病特征可以构建靶向线粒体识别半胱氨酸的双光子荧光探针7 (Scheme 7), 用于可视化关节炎患者线粒体中的半胱氨酸. 以2,3,3-三甲基苯并噁吲哚为荧光探针的发色团, 丙烯酸酯官能团作为响应位点, 与半胱氨酸发生迈克尔加成反应生成相应的硫醚, 溶液颜色由黄色变成红色. 该探针灵敏度极高, 在575 nm处对半胱氨酸做出响应, 荧光增强17倍、检出限可达0.09 µmol/L. 优异的三维成像能力使其适用于体内生物活性分子的原位成像, 并成功监测到在λ-卡拉胶诱导的关节炎小鼠体内半胱氨酸明显降低, 为关节炎的药物开发提供一个新的生物靶点[56](图4). 与上述提及双光子荧光探针不同的是研究人员在荧光探针的结构中引入了过渡金属配合物磷, 开发了一种识别半胱氨酸的IrIII复合荧光探针8 (Scheme 8). 该探针通过将强吸电子基团硝基烯烃偶联到IrIII复合物的联吡啶配体中, 构建基于IrIII络合物的探针, 以特异性识别半胱氨酸. 其内部的硝基烯烃部分可与半胱氨酸的巯基发生加成反应, 脱硝基形成产物, 发射荧光. 探针低的细胞毒性和深的细胞膜渗透性使其适合检测活体生物样品中的半胱氨酸, 实现了炎症模型中巨噬细胞内半胱氨酸介导的氧化还原反应的可视化监测[57]. 针对关节炎而设计开发的荧光探针将为其发病过程提供可视化的工具, 同时, 为关节炎的前期预防以及药物治疗提供新的方法.
图式7 荧光探针7的结构及其作用机理

Scheme 7 Structure of fluorescent probe 7 and its mechanism of action

图4 (A) λ-卡拉胶诱导小鼠关节炎的荧光成像(左边注射生理盐水, 右边注射λ-卡拉胶); (B)图(A)中对应的荧光强度[56]

Figure 4 (A) Fluorescence imaging of λ-carrageenan-induced arthritis in mice (normal saline injection on the left and λ-carrageenan injection on the right); (B) Fluorescence intensity of Figure (A)[56]

图式8 荧光探针8的结构及其作用机制

Scheme 8 Structure of fluorescent probe 8 and its mechanism of action

2.5 癌症

癌细胞的快速增殖诱导活性氧的大量生成导致其对细胞内还原性生物硫醇的敏感性高于正常细胞[58-59]. 谷胱甘肽虽然也被视为主要的抗氧化剂, 但细胞内有独立的氧化还原系统来提供[60-61], 而半胱氨酸主要依靠胞外获取, 通过阻断其胞外摄入途径, 使得癌细胞在增殖诱导过程中氧化还原失衡, 从而促进癌细胞的凋亡[62-63]. 因此, 构建特异性检的荧光探针, 对细胞内半胱氨酸的波动进行敏感、无创和实时监测, 对于癌症的治疗具有重要意义.
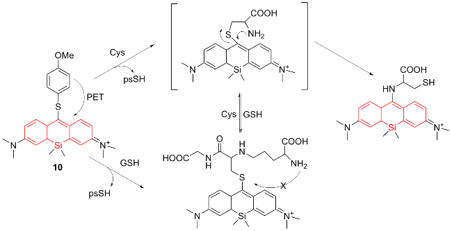
针对癌症而构建的荧光探针9 (Scheme 9)可以设计为以丙烯酸酯作为识别位点, 在其β'位上引入呈现负感应或介体效应的取代基, 通过降低双键上的电子密度, 加速其与半胱氨酸发生亲核加成反应, 在519 nm处产生荧光响应, 探针灵敏度极高, 针对半胱氨酸的最低检测限可达到8.2 nmol/L. 不仅可以实现氧化应激状态下半胱氨酸水平的实时和原位监测, 还实现了在血浆水平对癌症和肝硬化生物标志物氨基酰化酶-1 (Aminoacylase-1, ACY-1)的识别, 最低检测限可达到9.5 pmol/L[64]. 揭示半胱氨酸在癌症患者体内的调节机制, 即平衡癌细胞氧化还原过程, 并调控癌细胞产生活性氧的能力. 此外, 根据“锁与钥匙”策略来构建高选择性荧光探针10 (Scheme 10), 以4-甲氧基噻吩作为识别位点也可以构建荧光识别探针, 通过取代-重排级联与半胱氨酸快速反应在620 nm处发射荧光. 即使高浓度的谷胱甘肽、同型半胱氨酸存在下, 对探针10识别半胱氨酸的影响可忽略不计. 该探针阐明了癌细胞可能的自我保护机制, 即当细胞外半胱氨酸来源被完全阻断时, 癌细胞仍然可以通过输出细胞内谷胱甘肽或者氧化性谷胱甘肽抵抗有害的氧化应激, 并比较了抗癌药物磺胺嘧啶(Sulpha- salazine, SAS)和L-丁硫氨酸-亚砜胺(L-buthionine-sulfo- ximine, BOS)对化疗的增敏作用[65](图5).
图式9 荧光探针9的结构及其作用机理

Scheme 9 Structure of fluorescent probe 9 and its mechanism of action

图式10 荧光探针10的结构及其作用机理

Scheme 10 Structure of fluorescent probe 10 and its mechanism of action

图5 (A)空白、Cys、H2O2、BSO、BSO+GSHee处理再用探针处理的Hela细胞荧光图像; (B)不同浓度的SAS预处理再用探针处理的Hela细胞荧光图像[65]

Figure5 (A) Fluorescence images of Hela cells treated with blank, Cys, H2O2, BSO, BSO+GSHee and then treated with probes; (B) Fluorescence images of Hela cells pretreated with different concentrations of SAS followed by probes[65]

2.6 肺纤维化

肺纤维化的特征是纤维化和进行性肺实质重 塑[66-68]. 目前的研究报道, 在肺纤维化患者的肺由于谷胱甘肽的合成速率受限导致其浓度相对较低[3]. 但目前尚不清楚这种现象是否由原料半胱氨酸水平极低引起的. 因此, 探究半胱氨酸在肺纤维化体内的水平变化至关重要, 荧光成像技术已被广泛用于监测生命系统中的生物活性分子[69], 利用其构建用于检测半胱氨酸的荧光探针, 不仅为该疾病的治疗手段探索出新的道路还能为药物治疗效果提供新的检测手段.
在特发性肺纤维化患者肺泡上皮细胞上内质网应激明显. 因此, 同时构建识别半胱氨酸的双光子荧光探针11 (TPER-Cys) (Scheme 11)和识别$\mathrm{NO}_{3}^{-}$的荧光探针TPER-ONOO. 探针11以甲基磺胺作为内质网靶向基团, 苯并[e]吲哚衍生物作为探针的荧光基团, 丙烯酸酯官能团作为半胱氨酸的响应位点来识别半胱氨酸. 当探针与半胱氨酸共存在时, 丙烯酸酯部分会与半胱氨酸之间发生迈克尔加成, 然后酯键裂解, 在540 nm处发射紫红色荧光, 最低检出限可达0.28 μmol/L. 该探针具有良好的三维成像性能, 已成功应用于肺炎小鼠的原位荧光成像, 结果表明半胱氨酸是一种优良的特发性肺纤维化标志物(图6)[70].
图式11 荧光探针11的结构及其作用机理

Scheme 11 Structure of fluorescent probe 11 and its mechanism of action

图6 (A)小鼠肺部TPER-Cys和TPER-ONOO的TP成像; (B)对照组和肺炎小鼠肺部TPER-Cys的荧光成像; (C)肺炎小鼠和对照小鼠肺组织的相对荧光强度; (D)肺纤维化和对照小鼠肺组织的相对荧光强度; (E)小鼠肺中GCL和GSS酶的相对活性; (F)肺纤维化中GSH合成的可能信号通路[70]

Figure 6 (A) TP imaging of TPER-Cys and TPER-ONOO in mouse lungs; (B) Fluorescence imaging of TPER-Cys in the lungs of control and pneumonia mice; (C) Relative fluorescence intensity of lung tissue from pneumoniac mice and control mice; (D) Relative fluorescence intensity of lung fibrosis and control mouse lung tissue; (E) Relative activities of GCL and GSS enzymes in mouse lungs; (F) Possible signaling pathways for GSH synthesis in pulmonary fibrosis[70]

对于肺纤维化患者来说, 监测其溶酶体内的半胱氨酸同样重要. 研究者以半花青碱荧光染料作为探针的荧光基团[71], 丙烯酸酯作为响应位点, 构建了靶向溶酶体识别半胱氨酸的光声双模式荧光探针12 (Scheme 12), 该探针7 min内与半胱氨酸完成反应, 吸收峰红移至近红外区, 最低检测限可达0.21 µmol/L. 该探针检测到肺纤维化小鼠中半胱氨酸的浓度明显高于健康小鼠, 表明谷胱甘肽合成速率有限, 不是由低水平的半胱氨酸引起的. 该研究不仅为临床区分肺纤维化和肺炎提供了强有力的工具, 并为肺纤维化新药的发现提供了潜在的靶 点[72]. 因此, 以半胱氨酸作为肺纤维化生物标志物, 以及药物治疗效果判断依据, 在临床医学领域具有重要意义. 同时, 这些探索也为生物体内小分子荧光探针的构建提供了新的思路, 极大地推动了生物体内小分子靶标原位实时和高分辨检测.
图式12 荧光探针12的结构及其作用机理

Scheme 12 Structure of fluorescent probe 12 and its mechanism of action

2.7 肝损伤

肝脏是人体最重要的代谢和解毒的器官, 毒物过度积累会导致肝区不适甚至肝中毒[73], 严重可发展为肝硬化或肝癌, 其中药物性肝损伤(Drug-induced liver injury, DILI)在临床医学最为常见[74-76]. 研究发现, 血清中半胱氨酸浓度的升高与肝损伤的严重程度密切相 关[77]. 传统的临床诊断手段存在风险高、误报、操作复杂等缺点. 因此, 开发用于生物体内检测的荧光探针对于探究细胞内半胱氨酸的水平变化、揭示肝损伤的作用机制具有十分重要的意义.
有研究报道了用于选择性检测活体肝脏中半胱氨酸的荧光探针13 (Scheme 13), 该探针基于识别位点的丙烯酸酯基部分与半胱氨酸的巯基发生迈克尔加成反应, 然后发生分子内环化级联反应, 实现实时活体检测, 检出限可达到0.247 pmol/L, 探针13在水溶液中能发射红色荧光, 且具有较大的斯托克斯位移. 这些优异的特性使其能对活体小鼠肝脏中半胱氨酸的荧光成像[78]. 与上述研究报道不同的是, 半胱氨酸荧光识别探针14 (Scheme 14)以荧光染料IR-780作为响应基团, 通过醚键连接7-硝基-1,2,3-苯并噁二唑(7-nitro-1,2,3-benzoxa- diazole, NBD), 赋予探针高的荧光量子产率和优异的膜透性. 该探针能够在近红外区810 nm对谷胱甘肽和在550 nm对半胱氨酸或者同型半胱氨酸产生信号响应, 实现活细胞内生物硫醇的可视化, 并且实现急性肝损伤(Acute Liver Injury, ALI)实时荧光成像(图7)[79]. 同时, 也可以以近红外喹啉-黄蒽染料作为荧光基团, 丙烯酸酯作为识别位点构建近红外响应荧光探针15 (Scheme 15). 当荧光探针与半胱氨酸共同存在时, 丙烯酸酯部分被水解, 暴露羟基与半胱氨酸发生反应. 从而达到监测生物体内半胱氨酸含量变化的目的. 该探针成功用于小鼠早期肝损伤模型中半胱氨酸的原位检测和治疗效果评价[80]. 通过靶向半胱氨酸荧光探针的开发, 使得研究者对肝脏病变进行更深了解. 未来, 荧光探针将在活体器官生物标志物实时监测中得到更加广泛的应用. 这将有力促进临床医学的发展和进步.
图式13 荧光探针13的结构及其作用机理

Scheme 13 Structure of fluorescent probe 13 and its mechanism of action

图式14 荧光探针14的结构及其作用机理

Scheme 14 Structure of fluorescent probe 14 and its mechanism of action

图式15 荧光探针15的结构及其作用机理

Scheme 15 Structure of fluorescent probe 15 and its mechanism of action

图7 (A)过量乙醇灌胃诱导ALI小鼠的示意图; (B)手术注射乙醇诱导ALI小鼠的示意图; (C)注射组ALI小鼠在0、30、60 min后的近红外荧光成像; (D)手术组ALI小鼠30、60 min后的近红外成像; (E)灌胃组离体肝脏荧光成像; (F)注射组离体肝脏的荧光成像; (G)灌胃组近红外荧光强度的半定量分析; (H)手术组近红外荧光强度的半定量分析[79]

Figure 7 (A) Schematic diagram of ALI induced by over ethanol gavage; (B) Schematic diagram of ethanol-induced ALI mice surgically injected; (C) Near-infrared fluorescence imaging of ALI mice in the injection group after 0, 30, and 60 min; (D) Near-infrared imaging of ALI mice in the surgical group after 30 and 60 min; (E) Fluorescence imaging of isolated liver in the gastric perfusion group; (F) Fluorescence imaging of isolated liver in the injection group; (G) Semi-quantitative analysis of near-infrared fluorescence intensity in the gavage group; (H) Semi-quantitative analysis of near-infrared fluorescence intensity in the surgical group[79]

2.8 糖尿病

糖尿病作为一种慢性疾病, 通常伴随着线粒体的氧化应激[81]. 半胱氨酸作为活性氧清除剂, 是维持线粒体氧化还原稳态的重要物质. 目前的研究发现, 大气颗粒物(Atmospheric Particulate Matters, APM)污染会严重破坏生物体的氧化还原平衡, 因此, APM污染物极有可能与糖尿病的发展有关[82-83]. 传统诊断糖尿病主要依靠评估血糖水平和识别特征性症状[84-85], 但是这些指标只有在患病后才能检测到, 导致病人错过最佳治疗时机. 荧光探针极好的生物相容性、较快的检测速度以及良好的特异性能使其实时原位监测糖尿病患者体内半胱氨酸, 对糖尿病疾的临床治疗具有重要意义.
在研究糖尿病患者细胞内半胱氨酸变化的过程中, 有研究报道了靶向线粒体半胱氨酸的近红外荧光探针16 (Scheme 16). 该探针以菁氨酸作为荧光基团, 以巯基苯甲酸盐作为响应位点, 其碳硫双键可以与半胱氨酸发生选择性亲核加成形成稳定的五元环, 从而恢复了推电子相互作用, 提高探针的荧光强度. 当半胱氨酸存在时, 探针的吸收光谱从495 nm红移到628 nm处, 荧光增强37倍. 该探针响应速度极快, 50 s即可完成反应. 其优异的近红外区发射荧光的能力、高的荧光量子产率及摩尔吸收系数的特性, 使得该探针成功发现糖尿病患者体内半胱氨酸水平显著低于常人, 并且暴露于环境污染中的小鼠体内半胱氨酸水平也会显著降低[86].
图式16 荧光探针16的结构及其作用机理

Scheme 16 Structure of fluorescent probe 16 and its mechanism of action

溶酶体内半胱氨酸水平异常也会增加糖尿病的患病风险, 构建了靶向溶酶体半胱氨酸的近红外荧光探针17 (Scheme 17). 探针以2-(1-(4-(2-吗啉代乙氧基)苯基)亚乙基)丙二腈作为电子受体, 氧杂蒽作为电子给体, 构建了典型的D-π-α分子结构. 探针的丙二腈基团可以提高光稳定性, 吗啉可以使探针靶向溶酶体. 当半胱氨酸与探针存在时, 探针可与其发生迈克尔加成反应, 在690 nm处发出较强的荧光, 且最低检测限低至0.771 μmol/L. 该探针首次区分出正常小鼠和糖尿病小鼠中溶酶体的半胱氨酸浓度, 并发现糖尿病小鼠肝脏中的半胱氨酸与正常小鼠相比明显降低, 当给予抗糖尿病药物治疗后, 糖尿病小鼠体内半胱氨酸浓度增加(图8)[87]. 通过改变荧光探针的内部结构来设计不同功能的荧光探针, 对于研究半胱氨酸与糖尿病之间的关系以及糖尿病的早期诊断和治疗均具有重要意义, 上述研究也为复杂生物体系中靶标的实时传感分析提供了新的思路.
图式17 荧光探针17的结构及其作用机理

Scheme 17 Structure of fluorescent probe 17 and its mechanism of action

图8 (A)从上到下以此为对照组、糖尿病组、和治疗组小鼠在探针作用1 h后解剖器官的荧光图像; (B)图(A)中对照组、糖尿病组和治疗组对应的荧光强度; (C)图(A)中对照组、糖尿病组和治疗组肝脏切片的HE染色图片[87]

Figure 8 (A) From top to bottom, this is the fluorescence image of the anatomical organs of the control group, the diabetic group, and the treatment group after 1 h of probe action; (B) Fluorescence intensity of the control group, diabetic group, and treatment group in Figure A; (C) HE staining images of liver sections of the control group, diabetic group, and treatment group in Figure A[87]

3 总结与展望

荧光探针由于其灵敏度高、特异性强、生物相容性好等优点, 在生物体半胱氨酸原位监测中具有重要应用. 本文综述了荧光探针在不同病理过程中半胱氨酸的生物成像, 讨论了半胱氨酸荧光探针的构建策略、识别机理、光学特性以及生物应用, 为临床疾病的发生、发展和治疗提供了新的视角和方法, 未来将有希望在分析化学、药物开发、临床诊疗等多个领域发挥着重要的作用. 目前, 虽然用于识别半胱氨酸的荧光探针研究取得了可喜的进展, 但仍有一些问题需要改进和解决: 大多数荧光探针本质上是单色的, 在复杂的生理环境下容易产生错误信号, 导致疾病诊断不正确; 目前报道的大多数检测半胱氨酸的荧光探针仅在紫外-可见光区域具有荧光发射波长, 限制了其在疾病研究中的应用. 因此, 构建具有优异性能的新型荧光探针至关重要. 为实现这一目标, 未来可以从以下几个方面着手: 设计具有优异性能的荧光探针, 包括高量子产率、极大斯托克斯位移、光稳定性和快速响应; 探索具有组织穿透性和高的空间分辨率的半胱氨酸荧光探针; 开发有机荧光探针, 促进深层器官中半胱氨酸实时监测.
(Cheng, F.)
[1]
Rehman T.; Shabbir M.A.; Inam-Ur-Raheem M.; Manzoor M. F.; Ahmad N.; Liu Z.-W.; Ahmad M. H.; Siddeeg A.; Abid M.; Aadil R. M. Food Sci. Nutr. 2020, 8, 4696.

[2]
Takumi K.; Nonaka G. J. Bacteriol. 2016, 198, 1384.

[3]
Paul B. D.; Sbodio J. I.; Snyder S. H. Trends Pharmacol. Sci. 2018, 39, 513.

[4]
Alvarez-Paggi D.; Lorenzo J. R.; Camporeale G.; Montero L.; Sánchez I. E.; De Prat Gay G.; Alonso L. G. Mol. Biol. Evol. 2019, 36, 1521.

DOI PMID

[5]
Li M.; Kang N.; Zhang C.-H.; Liang W.-T.; Zhang G.-M.; Jia J.-P.; Yao Q.-J.; Shuang S.-M.; Dong C. Spectrochim. Acta, Part A 2019, 222, 117262.

[6]
Li Z.; Li Y.; Yang Y.-S.; Gong Z.-Y.; Zhu H.-L.; Qian Y. Anal. Chim. Acta 2020, 1125, 66.

[7]
Dong B.-L.; Lu Y.-R.; Zhang N.; Song W.-H.; Lin W.-Y. Anal. Chim. 2019, 91, 5513.

[8]
Jing X.-Y.; Yu F.-Q.; Lin W.-Y. Anal. Chim. Acta 2021, 1174, 338738.

[9]
Zhou N.; Huo F.-J.; Yue Y.-K.; Ma K.-Q.; Yin C.-X. Chin. Chem. Lett. 2020, 31, 2970.

[10]
Liu Z.; Li G.-P.; Wang Y.-N.; Li J.-L.; Mi Y.; Guo L.-N.; Xu W.-J.; Zou D.-P.; Li T.-S.; Wu Y.-J. RSC Adv. 2018, 8, 9519.

[11]
Wang Z.; Jia J.-P.; Huo F.-J.; Zhang Y.-B.; Chao J.-B. Bioorg. Chem. 2022, 120, 105618.

[12]
Zhang X.; Liu C.-Y.; Cai X.-Y.; Tian B.; Zhu H.-C.; Chen Y.-A.; Sheng W.-L.; Jia P.; Li Z.-L., Yu Y.-M. Sens. Actuators, B 2020, 310, 127820.

[13]
Zhang X.; Liu C.-Y.; Chen Y.-A.; Cai X.-Y., Zhu B.-C. Chem. Commun. 2020, 56, 1807.

[14]
Yang Y.; Zhang L.-W.; Zhang X.; Liu S.-D., Chen L.-X. Chem. Commun. 2021, 57, 5810.

[15]
Wang X.-D.; Fan L.; Ge J.-Y.; Li F.; Zhang C.-H.; Wang J.-J.; Shuang S.-M.; Dong C. Spectrochim. Acta, Part A 2019, 221, 117175.

[16]
Zhao J.-M.; Liu Y.-M.; Huo F.-J.; Chao J.-B.; Zhang Y.-B. Spectrochim. Acta, Part A 2022, 273, 121060.

[17]
Shipchandler M. T.; Moore E. G. Clin. Chem. 1995, 41, 991.

PMID

[18]
Frantzen F.; Faaren A. L.; Alfheim I.; Nordhei A. K. Clin. Chem. 1998, 44, 311.

PMID

[19]
Dou C.; Xia D.-Y.; Zhang L.-Q.; Chen X.-R.; Flores P.; Datta A.; Yuan C. Clin. Chem. 2005, 51, 1987.

[20]
Wada M.; Nakamura S.; Nakashima K. Non-Proteinogenic Amino Acids, Eds.: FilipN.; IancuC. E.,IntechOpen, 2018, pp. 11-18.

[21]
Refsum H.; Smith A. D.; Ueland P. M.; Nexo E.; Clarke R.; Mcpartlin J.; Johnston C.; Engbaek F.; Schneede J.; Mcpartlin C. Clin. Chem. 2004, 50, 3.

DOI PMID

[22]
Rasmussen K.; Moller J. Ann. Clin. Biochem. 2000, 37, 627.

[23]
Lim C. S.; Masanta G.; Kim H. J.; Han J. H.; Kim H. M.; Cho B. R. J. Am. Chem. Soc. 2011, 133, 11132.

[24]
Dai Z.-R.; Ge G.-B.; Feng L.; Ning J.; Hu L.-H.; Jin Q.; Wang D.-D.; Lv X.; Dou T.-Y.; Cui J.-N. Sci. Found. China 2016, 137, 14488.

[25]
Xu S.; Liu H.-W.; Hu X.-X.; Huan S.-Y.; Zhang J.; Liu Y.-C.; Yuan L.; Qu F.-L.; Zhang X.-B.; Tan W.-H. Anal. Chem. 2017, 7641.

[26]
Pawlicki M.; Collins H. A.; Denning R. G.; Anderson H. L. Angew. Chem., Int. Ed. 2009, 48, 3244.

[27]
Kim H. M.; Cho B. R. Cheminform 2009, 40, 863.

[28]
Terai T.; Nagano T. Curr. Opin. Chem. Biol. 2008, 12, 515.

[29]
Kim S.; Zheng Q.; He G.; Bharali D.; Pudavar H.; Baev A.; Prasad P. Adv. Funct. Mater. 2006, 16, 2317.

[30]
Zipfel W. R.; Williams R. M.; Webb W. W. Nat. Biotechnol. 2003, 21, 1369.

[31]
Liu D.-J.; Lv Y.; Chen M.; Cheng D.; Song Z.-L.; Yuan L.; Zhang X.-B. J. Mater. Chem. B 2019, 7, 3970.

[32]
Yin G.-X.; Gan Y.-B.; Jiang H.-M.; Yu T.; Liu M.-L.; Zhang Y.-Y.; Li H.-T.; Yin P.; Yao S.-Z. Anal. Chim. 2021, 93, 9878.

[33]
Nestler E. J.; Barrot M.; Dileone R. J.; Eisch A. J.; Gold S. J.; Monteggia L. M. Neuron 2002, 34, 13.

DOI PMID

[34]
Papakostas G. I.; Shelton R.; Kinrys G.; Henry M.; Bakow B.; Lipkin S.; Pi B.; Thurmond L.; Bilello J. Mol. Psychiatry 2013, 18, 332.

[35]
Jeon S. W.; Kim Y. K. World J. Psychiatry 2016, 6, 283.

[36]
Yang Z.-L.; Loh K. Y.; Chu Y.-T.; Feng R.-P.; Satyavolu N. S. R.; Xiong M.-Y.; Nakamata Huynh S. M.; Hwang K.; Li L.-L.; Xing H. J. Am. Chem. Soc. 2018, 140, 17656.

[37]
Sedgwick A.; Dou W.-T.; Jiao J.-B.; Wu L.-L.; Williams G. T.; Jenkins A. T. A.; Bull S. D.; Sessler J. L.; He X.-P.; James T. D. J. Am. Chem. Soc. 2018, 140, 14267.

DOI PMID

[38]
Chen X.; Zhou Y.; Peng X.; Yoon J. Cheminform 2010, 39, 2120.

[39]
Kobayashi H.; Ogawa M.; Alford R.; Choyke P. L.; Urano Y. Chem. Rev. 2010, 110, 2620.

DOI PMID

[40]
Ueno T.; Nagano T. Nat. Methods 2011, 8, 642.

[41]
Jung H.; Chen X.; Kim J.; Yoon J. Cheminform 2013, 42, 6019.

[42]
Cao D.-X.; Liu Z.-Q.; Verwilst P.; Koo S.; Jangjili P.; Kim J. S.; Lin W.-Y. Chem. Rev. 2019, 119, 10403.

[43]
Zhang Y.-D.; Wang X.; Bai X.-Y.; Li P.; Su D.; Zhang W.; Zhang W.; Tang B. Anal. Chim. 2019, 91, 8591.

[44]
Wang X.; Zha J.-L.; Zhang W.; Zhang W.; Tang B. Analyst 2020, 145, 6119.

DOI PMID

[45]
Ma J.-Y.; Xu Y.-Y.; Kong X.-T.; Wei Y.-Y.; Meng D.; Zhang Z.-X. Biomed. Pharmacother. 2022, 154, 113647.

[46]
Rickels K.; Chung H. R.; Csanalosi I. B.; Hurowitz A. M.; London J.; Wiseman K.; Kaplan M.; Amsterdam J. D. Arch. Gen. Psychiatry 1987, 44, 862.

PMID

[47]
Patel M. Free Radicals Biol. Med. 2004, 37, 1951.

[48]
Agarwal N. B.; Agarwal N. K.; Mediratta P. K.; Sharma K. K. Seizure 2011, 20, 257.

DOI PMID

[49]
Mokhothu T. M.; Tanaka K. Z. Front. Behav. Neurosci. 2021, 15, 785328.

[50]
Li S.-J.; Song D.; Huang W.-J.; Li Z.; Liu Z.-H. Anal. Chim. 2020, 92, 2802.

[51]
Iebba F.; Di Sora F.; Tarasi A.; Leti W.; Montella F. Recenti Prog. Med. 2011, 102, 175.

[52]
Rifbjerg-Madsen S.; Christensen A.; Christensen R.; Hetland M. L.; Bliddal H.; Kristensen L.; Danneskiold-Samsøe B.; Amris K. PLoS One 2017, 12, e0180014.

[53]
Quiñonez-Flores C. M.; González-Chávez S. A.; Del Río Nájera D.; Pacheco-Tena C. BioMed Res. Int. 2016, 2016, 6097417.

[54]
Aslan M.; Dogan S.; Kucuksayan E. Redox Rep. 2013, 18, 76.

[55]
Baba S. P.; Bhatnagar A. Curr. Opin. Toxicol. 2018, 7, 133.

[56]
Wang H.; Wang H.-T.; Zhang X.-T.; Dong M.-Y.; Huang F.; Li P.; Tang B. Sens. Actuators, B 2021, 338, 129749.

[57]
Liu W.; Chen W.; Liu S.-J.; Jiang J.-H. Methods Appl. Fluoresc. 2017, 5, 014012.

[58]
Conrad M.; Pratt D. A. Nat. Chem. Biol. 2019, 15, 1137.

[59]
Dixon S. J.; Patel D. N.; Welsch M.; Skouta R.; Lee E. D.; Hayano M.; Thomas A. G.; Gleason C. E.; Tatonetti N. P.; Slusher B. S. eLife 2014, 3, e02523.

[60]
Conrad M.; Sato H. Amino Acids 2012, 42, 231.

[61]
Ganapathy V.; Thangaraju M.; Prasad P. D. Pharmacol. Ther. 2009, 121, 29.

[62]
Guan J.; Lo M.; Dockery P.; Mahon S.; Karp C. M.; Buckley A. R.; Lam S.; Gout P. W.; Wang Y.-Z. Cancer Chemother. Pharmacol. 2009, 64, 463.

[63]
Sato M.; Kusumi R.; Hamashima S.; Kobayashi S.; Sasaki S.; Komiyama Y.; Izumikawa T.; Conrad M.; Bannai S.; Sato H. Sci. Rep. 2018, 8, 968.

[64]
Shaikh D. S.; Parmar S.; Kalia D. Analyst 2022, 147, 3876.

[65]
Liu J.; Liu M.-X.; Zhang H.-X.; Wei X.-H.; Wang J.-J.; Xian M.; Guo W. Chem. Sci. 2019, 10,10065.

[66]
Khalil N.; O'connor R. CMAJ 2004, 171, 153.

[67]
Meyer K. C. Expert Rev. Respir. Med. 2017, 11, 343.

[68]
Zheng Q.; Tong M.; Ou B.-Q.; Liu C.-Z.; Hu C.-P.; Yang Y. Int. J. Mol. Med. 2019, 43, 117.

DOI PMID

[69]
Chen X.-Q.; Wang F.; Hyun J. Y.; Wei T.-W.; Qiang J.; Ren X.-T.; Shin I.; Yoon J. Chem. Soc. Rev. 2016, 45, 2976.

[70]
Wang H.; Nie J.-W.; Li P.; Zhang X.-T.; Wang Y.; Zhang W.; Zhang W.; Tang B. Anal. Chim. 2022, 94, 11272.

[71]
Yang S.-H.; Sun Q.; Xiong H.; Liu S.-Y.; Moosavi B.; Yang W.-C.; Yang G.-F. Chem. Commun. 2017, 53, 3952.

[72]
Wang H.; Zhang Y.-X.; Yang Y.-Y.; He Z.-X.; Wu C.-C.; Zhang W.; Zhang W.; Liu J.; Li P.; Tang B. Chem. Commun. 2019, 55, 9685.

[73]
Song X.-L.; Liu Z.-H.; Zhang J.-J.; Zhang C.; Dong Y.-H.; Ren Z.-Z.; Gao Z.; Liu M.; Zhao H.-J.; Jia L. Carbohydr. Polym. 2018, 201, 75.

[74]
Zhou Y.-F.; Wang J.-N.; Zhang D.-K.; Liu J.-X.; Wu Q.-H.; Chen J.; Tan P.; Xing B.-Y.; Han Y.-Z.; Zhang P. Chin. Med. 2021, 16,135.

[75]
Andrade R. J.; Chalasani N.; Björnsson E. S.; Suzuki A.; Kullak-Ublick G. A.; Watkins P. B.; Devarbhavi H.; Merz M.; Lucena M. I.; Kaplowitz N. Nat. Rev. Dis. Primers 2019, 5, 58.

DOI PMID

[76]
Au J. S.; Navarro V. J.; Rossi S. Aliment. Pharmacol. Ther. 2011, 34, 11.

[77]
Li W.-X.; Li R.; Chen R.; Liang X.; Song W.-H.; Lin W.-Y. Anal. Chim. 2021, 93, 8978.

[78]
Kim Y.; Choi M.; Mulay S. V.; Jang M.; Kim J. Y.; Lee W. H.; Jon S.; Churchill D. G. Chem. Eur. J 2018, 24, 5623.

[79]
Li R.-X.; Kassaye H.; Pan Y.-P.; Shen Y.-Z.; Li W.-Q.; Cheng Y.-R.; Guo J.-X.; Xu Y.; Yin H.-P.; Yuan Z.-W. Biomater. Sci. 2020, 8, 5994.

[80]
Chen R.; Li W.-X.; Li R.; Ai S.-X.; Zhu H.-Y.; Lin W.-Y. Chin. Chem. Lett. 2023, 34, 107845.

[81]
Bhansali S.; Bhansali A.; Walia R.; Saikia U. N.; Dhawan V. Front. Endocrinol. 2017, 8, 347.

DOI PMID

[82]
Liu C.-Q.; Bai Y.-T.; Xu X.-H.; Sun L.-X.; Wang A.-X.; Wang T.-Y.; Maurya S. K.; Periasamy M.; Morishita M.; Harkema J. Part. Fibre Toxicol. 2014, 11, 1.

[83]
Teichert T.; Vossoughi M.; Vierkötter A.; Sugiri D.; Schikowski T.; Schulte T.; Roden M.; Luckhaus C.; Herder C.; Krämer U. PLoS One 2013, 8, e83042.

[84]
Rines A. K.; Sharabi K.; Tavares C. D.; Puigserver P. Nat. Rev. Drug Discovery 2016, 15, 786.

[85]
Ilonen J.; Lempainen J.; Veijola R. Nat. Rev. Endocrinol. 2019, 15, 635.

DOI PMID

[86]
Yue L.-Z.; Huang H.-W.; Song W.-H.; Lin W.-Y. Chem. Eng. J. 2022, 441, 135981.

[87]
Wang P.; Liu Y.; Tao L.; Cheng D.; He L.; Li S. Sens. Actuators, B 2024, 421, 136549.

Outlines

/